辽宁自学考试2020年新生报名流程有哪些?
广东自学考试2020年新生报名流程有哪些?
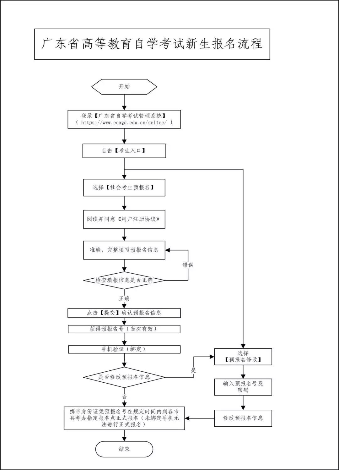
8月份考期不到两周,10月份的报名时间也在陆续出来,今天广东自考网小编就给大家讲讲广东自学考试2020年新生报名流程有哪些??
问:2020年广东自考新生报名流程有哪些呢?
答:广东自考生都必须通过广东省自学考试管理系统进行新生注册、考生报考、准考证打印。

2020年新生网上报名流程:
一、登录【广东省自学考试管理系统】--点击【考生入口】 网址:http://www.eeagd.edu.cn/selfec/
二、选择【社会考生预报名】--阅读并同意《用户注册协议》
三、准确完整填写预报名信息--点击提交预报名信息--获得预报名号(当次有效)
四、手机验证(绑定)
五、携带身份证凭预报名号在规定时间内到各市县考办指定报名点正式报名
六、结束

以上就是关于广东自学考试2020年新生报名流程有哪些的全部内容,大家如果还想获得更多关于广东自考的信息,如自考报名时间、考试时间、学习方法、毕业时间、以及相关知识等,即刻扫码进群可互相交流或关注我们广东自考服务网。
本文标签:辽宁自考 自考答疑 辽宁自学考试2020年新生报名流程有哪些?
转载请注明:文章转载自(http://www.lnzk.ln.cn)
《辽宁自考网》免责声明:
1、由于各方面情况的调整与变化,本网提供的考试信息仅供参考,考试信息以省考试院及院校官方发布的信息为准。
2、本网信息来源为其他媒体的稿件转载,免费转载出于非商业性学习目的,版权归原作者所有,如有内容与版权问题等请与本站联系。联系邮箱:812379481@qq.com。
辽宁自考便捷服务
- 热点文章
- 常见问题




